時間:2025-05-16 10:41來源:寧波至誠國際學校
寧波至誠高級中學創建于1996年,隸屬于寧波至誠教育集團,是一所市直屬多元化特色民辦寄宿制普通高中。
校園為中西結合園林別墅式建筑風格,占地約200畝,建筑面積60000多平方米,擁有400米標準塑膠跑道、3個塑膠網球場、12個塑膠籃球場、風雨操場、多功能報告廳、世界級滑板賽道、3800平寧波首個校內高爾夫訓練場和國際音樂中心,硬件設施齊全。學校先后被評為“浙江省示范學校”“寧波市教育科學研究所實驗學校”“寧波市文明校園”“5A等級平安校園”等。
目前有在校生近千人,一線教師近百位。學校實行“封閉式管理,開放式教學”,以“厚德博學,至誠致遠”為校訓,秉承“把每個學生放在心上”的服務宗旨,追求“讓每個生命綻放精彩”的育人目標。
2025年寧波至誠高級中學自主招生階段設置浙音藝術班、美術班,招收輪滑、高爾夫、馬術特長生,具體招生簡章如下:
浙音藝術班
2025年,浙江音樂學院與寧波至誠高級中學開啟合作辦學新篇章。學校人才培養秉持“基礎教育與專業教育并重、文化課與專業課教學雙線同步推進”的理念,以“培養有文化底蘊、可持續發展的音樂人”為己任,向高等院校輸送高質量的音樂、舞蹈、表演藝術人才。優秀學生享受全額獎學金政策和拔尖人才培養計劃。
一、培養目標
學校以立德樹人為根本任務,以“質量優、特色明、水平高”為辦學目標,堅持“專業是立校之本,文化是強校之基”的辦學思想,堅持基礎教育與專業教育并重,文化課與專業課教學同步推進,實施“教學分層、培養分類”的人才培養模式,致力于為高等音樂藝術院校培養有豐實文化底蘊,在專業上“可持續發展”的音樂、舞蹈、表演類人才,成為國內外重點藝術院校和全國985高校優質藝術儲備人才的搖籃。
二、招生對象及計劃
1.招生對象:寧波大市區2025屆初中畢業生。
2.計劃招生人數:中心城區50人、中心城區外10人,男女不限,具有一定藝術基礎。
三、報考條件
在市級及以上教育行政部門參與組織的比賽中獲得三等獎以上榮譽,或獲得浙江省學生藝術特長水平測試A級或具有相當水平的應屆初三學生;或者掌握一定藝術技能,具有較高藝術素養的應屆初三學生。
四、報名方式:
大市內考生于5月17日上午8:00至5月19日下午17:00登陸“寧波市中考中招系統”進行報名。網址:zkzz.nbedu.net.cn
五、專業測試:
1. 測試地點:寧波至誠國際音樂中心
2.測試時間:5月25日 9:00-17:00
3. 注意事項:攜帶身份證/戶口本/學生證、自主招生報名證、初中階段參加藝術類競賽獲得的榮譽證書原件或復印件。除鋼琴外,其他考試所需的樂器和用品一律自帶。
4. 測試總分:100分,專業測試成績60分為合格
5. 測試評委:由浙江音樂學院組織評委進行現場專業面試
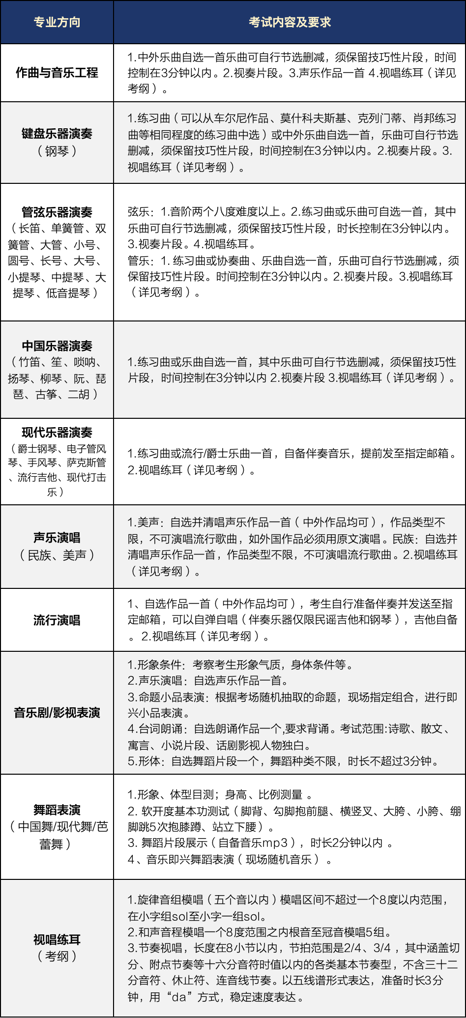
六、測試內容:

溫馨提示:請考生將自備的音樂伴奏或舞蹈劇目伴奏文件提前發送至郵箱:18810362022@163.com,郵件主題及文件請備注“姓名+報考項目”(如“張三+舞蹈、李四+音樂”)。為確保順利考試,請務必在規定日期(5月23日)前提交。
七、錄取辦法:
1.考生可登錄“寧波市中考中招信息管理系統”(網址: https://zkzz.nbedu.net.cn)查詢專業技能測試成績。我校專業技能測試合格分為60分,專業技能測試合格考生有資格填報我校藝術班。
2.參加中考,專業測試成績合格的考生在志愿填報日登陸“寧波市中考中招系統”填報志愿。
3.報考考生中考成績須不低于中考總分的50%,按教育局要求的折算公式,專業技能測試成績50%和中考成績50%折合考生綜合成績得分后,綜合分各專業方向從高到低排名錄取。
4.錄取的考生自動加入學校學生藝術團,在領取錄取通知書前和學校簽訂協議書,需參加浙江音樂學院附屬音樂學校和浙江音樂學院附屬寧波至誠高級中學的藝術團訓練、演出、藝術實踐和比賽活動。
綜合成績合成公式如下:

八、收費標準(每學期)
藝術生(國內方向):學費40000元/學期
藝術生(留學方向):學費55000元/學期
住宿費2500元/學期,其他按實收取。
溫馨提示:國際化學校,想了解更多學校信息及招生考試情況,歡迎電話預約咨詢:400-9609-559或點擊【預約看?!?/a>咨詢!
免責聲明: 1. 為方便家長更好的閱讀和理解,該頁面關于學校信息描述可能采用了學校視角,描述中涉及的“我”、“我們”、“我?!钡鹊谝蝗朔Q指代學校本身。并不代表遠播公司或其觀點;2. 此網頁內容目的在于提供信息參考,來源于網絡公開內容,具體以學校官方發布為主;3. 若素材有侵權或其他問題,請聯系我們:2787266480@qq.com
寧波至誠高級中學創建于1996年,是一所市直屬多元化特色民辦寄...
01、高中自主招生專測當日流程 / 體育類考生 / 1、8:00 體育類考...
寧波至誠高級中學 創建于1996年,隸屬于寧波至誠教育集團,是...
尊敬的家長朋友: 您好! 學期結束,寒假春節來臨,首先祝各位...
寧波至誠高級中學創建于1996年,隸屬于寧波至誠教育集團,是一...
寧波至誠高級中學,至誠作為早一批的市直屬學校,招收全日制...
寧波至誠學校近幾年來在美術、音樂和體育特色教育上不斷發展...
寧波至誠學校堅持以“小班化、精英化、國際化”為辦學宗旨,...
預約咨詢
電話咨詢
手機版
院校庫手機版