時間:2025-05-20 09:45來源:上海華旭雙語學校(原華師雙語)
根據本區2025年義務教育階段招生工作安排,定于2025年5月21日開展民辦學校電腦隨機錄取驗證。我校驗證工作具體安排如下:
驗證時間
2025年5月21日周三15:00-16:30
驗證對象
1.收到“上海基礎教育”發送的“電腦隨機錄取”短信的一年級新生。(本校幼兒園的學生無需到校驗證)
2.收到“上海基礎教育”發送的“電腦隨機錄取”短信的六年級新生。(本校直升的學生無需到校驗證、小學在嘉定區就讀的學生無需到校驗證)
驗證地點
上海華旭雙語學校(上海市嘉定區安亭鎮南安德路800號)
驗證當天,家長憑驗證短信通知進校驗證;請攜帶入學信息登記時所使用的相關證件原件和復印件。
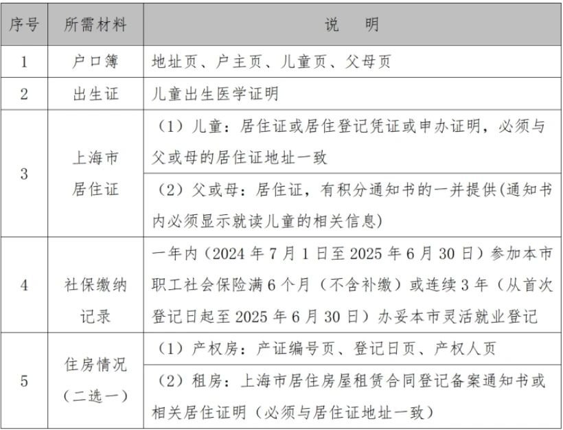
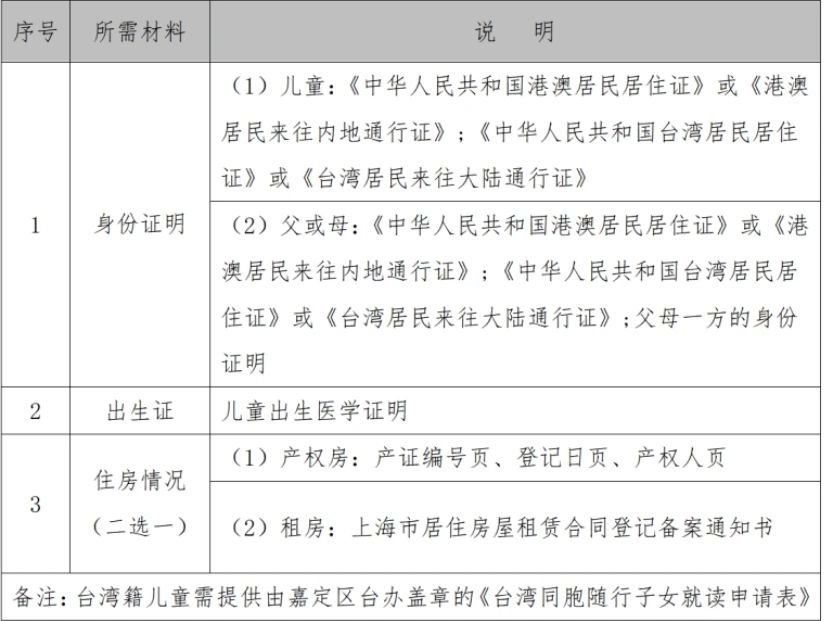
所需材料

01、本市戶籍學生

02、非本市戶籍學生

03、港澳臺兒童

04、外籍學生

注:小升初的學生,還將提供就讀小學的學籍證明(須加蓋學校公章)
溫馨提示
1.每位學生僅需一位監護人帶好相關證件到現場驗證,請不要帶孩子到校。
2.請家長出示驗證短信后進入學校,根據工作人員指引,到相應的驗證點驗證。
3.請帶好驗證材料的原件及復印件。
溫馨提示:國際化學校,想了解更多學校信息及招生考試情況,歡迎電話預約咨詢:400-9609-559或點擊【預約看校】咨詢!
免責聲明: 1. 為方便家長更好的閱讀和理解,該頁面關于學校信息描述可能采用了學校視角,描述中涉及的“我”、“我們”、“我校”等第一人稱指代學校本身。并不代表遠播公司或其觀點;2. 此網頁內容目的在于提供信息參考,來源于網絡公開內容,具體以學校官方發布為主;3. 若素材有侵權或其他問題,請聯系我們:2787266480@qq.com
學校介紹 上海華旭雙語學校 ,原為上海華東師范大學附屬雙語...
又是一年畢業季。華雙2025屆學生在延續往屆優秀成績的基礎之上...
根據本區2025年義務教育階段招生工作安排,定于2025年5月21日開...
上海華旭雙語學校(SABS)是一所位于嘉定的K-12 民辦學校,學校成...
華旭高中部設立專職的大學升學指導辦公室,建設和實施全生涯...
上海華旭雙語學校,原為上海華東師范大學附屬雙語學校,是一...
上海華旭雙語學校2023年秋季招生接近尾聲,現可通過“中考成績...
上海華旭雙語學校,原為上海華東師范大學附屬雙語學校,是一...
預約咨詢
電話咨詢
手機版
院校庫手機版