時間:2023-03-08 14:39來源:上海高藤創新學校
歡迎您的孩子報考高藤致遠創新學校。為了更好地了解您的孩子目前的學業情況,以確定能否入學,我校定期進行入學測試,本學期測試大綱參考如下:
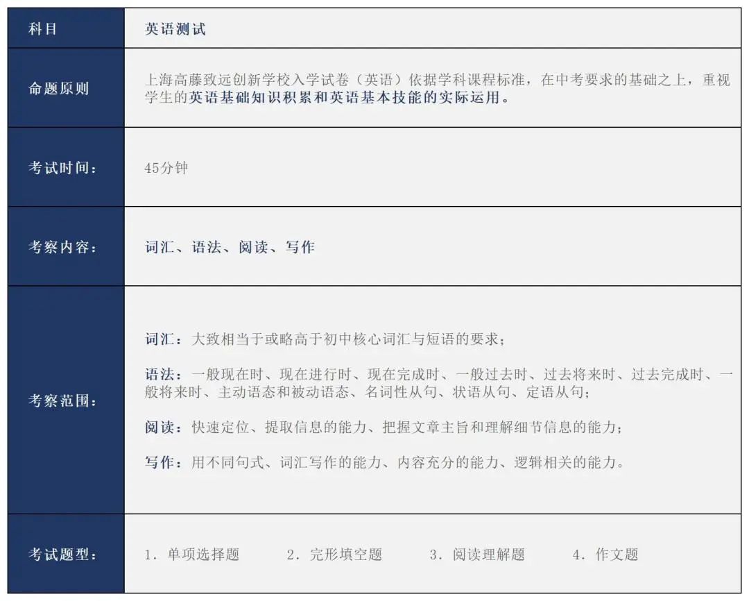
四年制入學測試


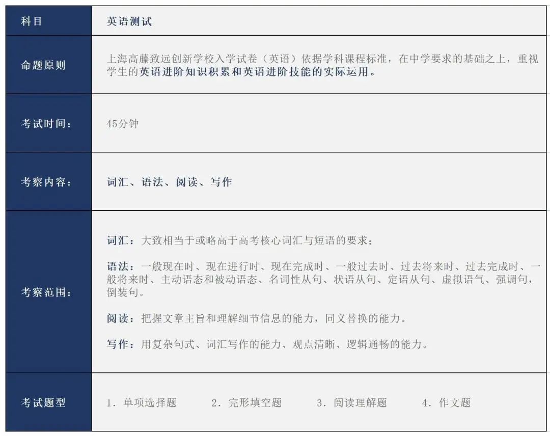
三年制入學測試


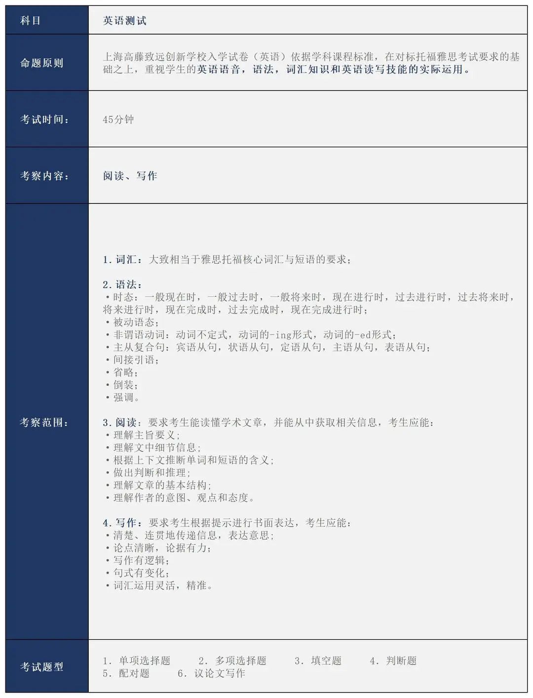
二年制入學測試


溫馨提示:國際化學校,想了解更多學校信息及招生考試情況,歡迎電話預約咨詢:400-9609-559或點擊【預約看校】咨詢!
免責聲明: 1. 為方便家長更好的閱讀和理解,該頁面關于學校信息描述可能采用了學校視角,描述中涉及的“我”、“我們”、“我校”等第一人稱指代學校本身。并不代表遠播公司或其觀點;2. 此網頁內容目的在于提供信息參考,來源于網絡公開內容,具體以學校官方發布為主;3. 若素材有侵權或其他問題,請聯系我們:2787266480@qq.com
在2026年QS世界大學排名中,德國名校再次吸引全球目光,慕尼黑...
面對全球頂尖名校的激烈角逐,許多學子仍感前路迷茫,何以將...
對于中考滑檔或成績不理想的學生家長來說,國際學校正成為越...
熱烈祝賀高藤2025屆畢業生 Ethan同學在名校申請季中斬獲佳績!他...
01、2025年秋招開放日時間: 首場:2025年3月22日 (周六13:30-16:30...
上海高藤致遠創新學校 創辦于2017年,是與綠地香港股份有限公...
2024錄取捷報傳來!來自上海高藤致遠創新學校的李同學,同時斬...
如果中途入學的話會不會跟不上學校的整體進度以及課程規劃是...
預約咨詢
電話咨詢
手機版
院校庫手機版