時間:2022-05-25 10:54 國際學校網
作為沿海城市,寧波的教育國際化程度也一直走在全國的前列,擁有著眾多各種課程類型的國際化學校。
下面就不完全整理盤點了寧波的國際化學校!
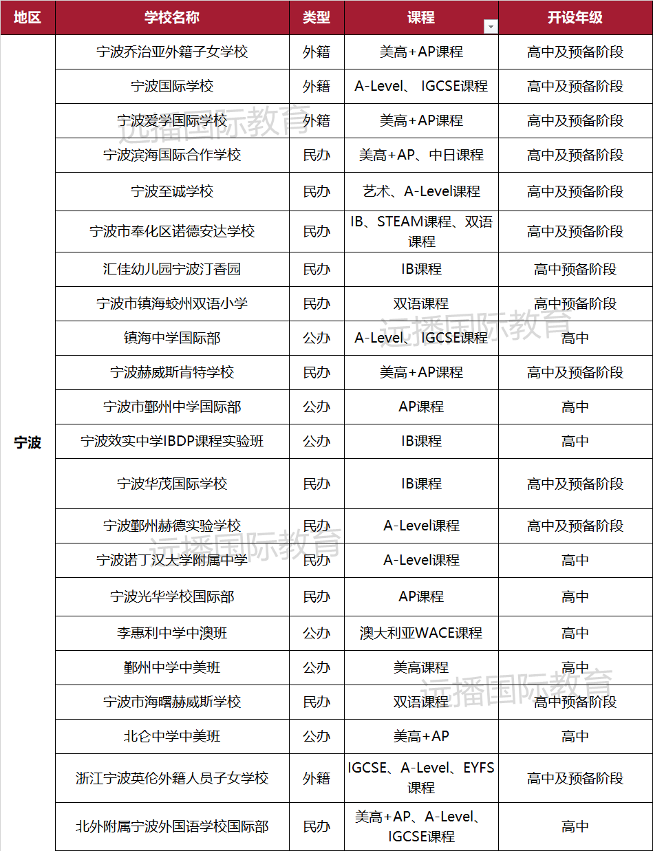
截至目前,播播共統計到寧波國際化學校是22所。這些學校,不僅開設有大家所熟知的IB/AP/A-Level三大主流國際課程,還有澳大利亞/日本等方向的國際課程。
寧波國際化學校一覽表
>>>歡迎點擊【在線預約咨詢】,免費咨詢了解更多
(不完全統計,如有疏漏,歡迎留言指正)

來源:遠播國際教育
寧波A-Level課程國際化學校有7所:寧波國際學校、鎮海中學國際部、寧波鄞州赫德實驗學校、寧波諾丁漢大學附屬中學、浙江寧波英倫外籍人員子女學校、寧波至誠學校、北外附屬寧波外國語學校國際部。
寧波美高+AP課程國際化學校有8所:寧波喬治亞外籍子女學校、寧波愛學國際學校、寧波濱海國際合作學校、寧波赫威斯肯特學校、寧波市鄞州中學國際部、北侖中學中美班、寧波光華學校國際部、北外附屬寧波外國語學校國際部。
寧波IB課程國際化學校有4所:寧波市奉化區諾德安達學校、匯佳幼兒園寧波汀香園、寧波效實中學IBDP課程實驗班、寧波華茂國際學校。
除了三大主流國際課程學校外,寧波的國際化學校還開設有澳大利亞/日本方向等課程。
從以上這些盤點可以看出,寧波作為浙江國際化教育高地之一,其國際化學校的課程類型覆蓋全面,可供家長們選擇的范圍還是比較多的。
免責聲明: 1. 為方便家長更好的閱讀和理解,該頁面關于學校信息描述可能采用了學校視角,描述中涉及的“我”、“我們”、“我校”等第一人稱指代學校本身。并不代表遠播公司或其觀點;2. 此網頁內容目的在于提供信息參考,來源于網絡公開內容,具體以學校官方發布為主;3. 若素材有侵權或其他問題,請聯系我們:2787266480@qq.com。
南京金地未來學校 英國皇家文法學校(吉爾福德)中國首家分校,由全球國際化知名企業金地集團的全資子公司深圳金地教育有限公司全額投資建設的一所高端國際化十二年一貫制學校
第一步 參觀校園 我們強烈推薦您 預約 參觀,但您可以自愿選擇。如需參觀, 請點擊此處預約 。 第二步 通過Open Apply 完成并提交在線申請表格 您需要提交在線申請表格,并按照申請
學費全部以人民幣計算。 申請費: 2,000 申請費僅對新生收取一次,且不可退款。該費用可在提交申請時支付。 物資費: 18,000元 該費用僅收取一次,并將退還給家長(不計算利息)。學生
惠靈頓天津校區是半寄宿學校,學生可以自由選擇寄宿和走讀。 一、惠靈頓天津校區寄宿要求 針對7年及以上(11-18歲)的就讀學生,惠靈頓天津校區提供寄宿。由于低年級段的學生年齡過
一、學校簡介 中育集團成立于2003年,集團旗下包括幼兒園、K12一貫制學校、國際課程、教育服務、O2O教育、教育公益和多元發展的大教育事業架構。 天津市海嘉學校是中育集團下屬海
上海美達菲雙語高級中學 作為擁有全牌照、全資質、全課程的國際高中,是經上海市教委批準成立的全日制、全寄宿、開設國際課程的民辦學校。學校開設IBDP、A-level、AP、OSSD四大主流
當2026年的春日腳步逐漸臨近, 天津國際學校 春招的大幕也如期拉開。對于京津冀地區的家長而言,天津這座北方第二大教育城市,早已成為他們心中為孩子挑選國際教育資源的優選之
天津黑利伯瑞學校 坐落在天津市武清區,是澳大利亞著名百年貴族名校黑利伯瑞學校在中國的第一所姊妹學校,兩校共享師資與學術資源,具備提供高端一流國際教育的夯實基礎。黑利
預約咨詢
電話咨詢
手機版
院校庫手機版