時間:2023-04-26 11:33來源:杭州東方中學國際部
4月23日,杭州市教育局發布了《關于2023年杭州市區普通高中學校中外合作辦學項目招生工作的通知》,公布杭州普通高中學校中外合作辦學項目的招生計劃和具體安排。杭州東方中學國際部中外合作辦學項目報名和考試信息如下:
(一)招生計劃(招生代碼:955)

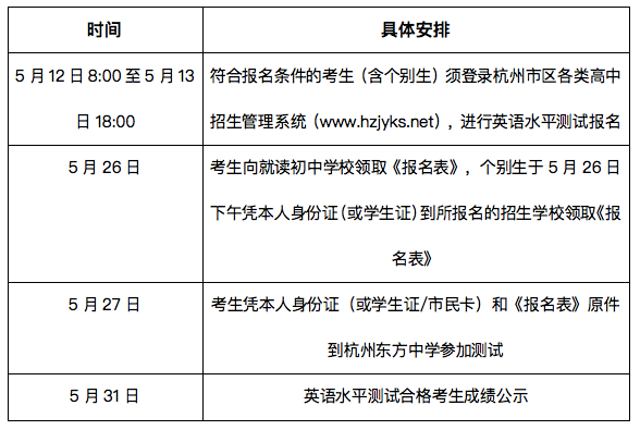
(二)杭州主城區考生時間安排

(三)杭州主城區以外考生時間安排
杭州主城區以外考生(包括蕭山區、余杭區、臨平區、富陽區、臨安區和桐廬、淳安、建德考生,以及外地考生),可于5月20日前直接向我校報名,填寫我校《報名表》,考試當天憑本人身份證和《報名表》原件到我校參加測試。

(四)注意事項
1.考核程序:考生先參加招生學校組織的英語水平測試,成績合格考生即視作完成自主招生階段中外合作班志愿填報,參加杭州市區初中學業水平考試后,在自主招生階段錄取。
2.杭州東方中學國際部2023年錄取成績由校考英語水平測試成績加上中考成績的50%組成。
3.每位學生只允許報考一所高中學校的中外合作班。
校園開放日時間安排
5月2日第四次開放日
5月13日第五次開放日
工作日9:00——16:00
歡迎感興趣的家長前來咨詢
溫馨提示:國際化學校,想了解更多學校信息及招生考試情況,歡迎電話預約咨詢:400-9609-559或點擊【預約看校】咨詢!
免責聲明: 1. 為方便家長更好的閱讀和理解,該頁面關于學校信息描述可能采用了學校視角,描述中涉及的“我”、“我們”、“我校”等第一人稱指代學校本身。并不代表遠播公司或其觀點;2. 此網頁內容目的在于提供信息參考,來源于網絡公開內容,具體以學校官方發布為主;3. 若素材有侵權或其他問題,請聯系我們:2787266480@qq.com
各位考生,我們今天來一起看一看校考面試攻略。 面試環節主要...
杭州東方中學1994年由浙大附中創辦,先后獲得全國百強特色示范...
新程啟幕,夢想起航。2025年7月10日上午,杭州東方中學國際部...
2012年,東方中學與澳大利亞昆士蘭州教育部合辦中澳國際高中課...
4月24日晚上,英國利茲大學校代老師親臨杭州東方中學校園,為...
2025年杭州東方中學國際部招生問答 1、杭州東方中學國際部澳洲...
杭州東方中學 成立于1994年,是浙江省普通高中二級特色示范學...
國際典范高中課程(簡稱QCE)是澳大利亞優勢教育體系的一個濃縮...
預約咨詢
電話咨詢
手機版
院校庫手機版