時間:2023-12-19 09:48來源:深圳國際交流書院
深國交從創校之初就一直有藝術生,只是學校并沒有單獨建立藝術學部。2022年,隨著學校藝術生規模的擴大,深國交藝術學部才正式成立。
深國交10多屆畢業生,大部分選擇攻讀理工科。其余的孩子會去到金融、經濟、管理等專業。剩下16%左右的畢業生最后會選擇人文藝術專業,其中純藝術占比6%。
深國交藝術學部分為音樂和美術兩大類,2024年藝術學部招生,也會有一些小變化。若有任何招生疑問,歡迎在線預約咨詢!
音樂學部
報考深國交音樂學部的學生,需根據專業要求,提前提交音樂演奏作品。
初選通過后,可以進入面試階段。沒過初選的學生,可以進入深國交常規招生體系,參加常規生入學考試。
美術學部
美術學部報名時間與音樂學部一致,考生只需先參加筆試,筆試通過即可進入現場作畫和面試環節。
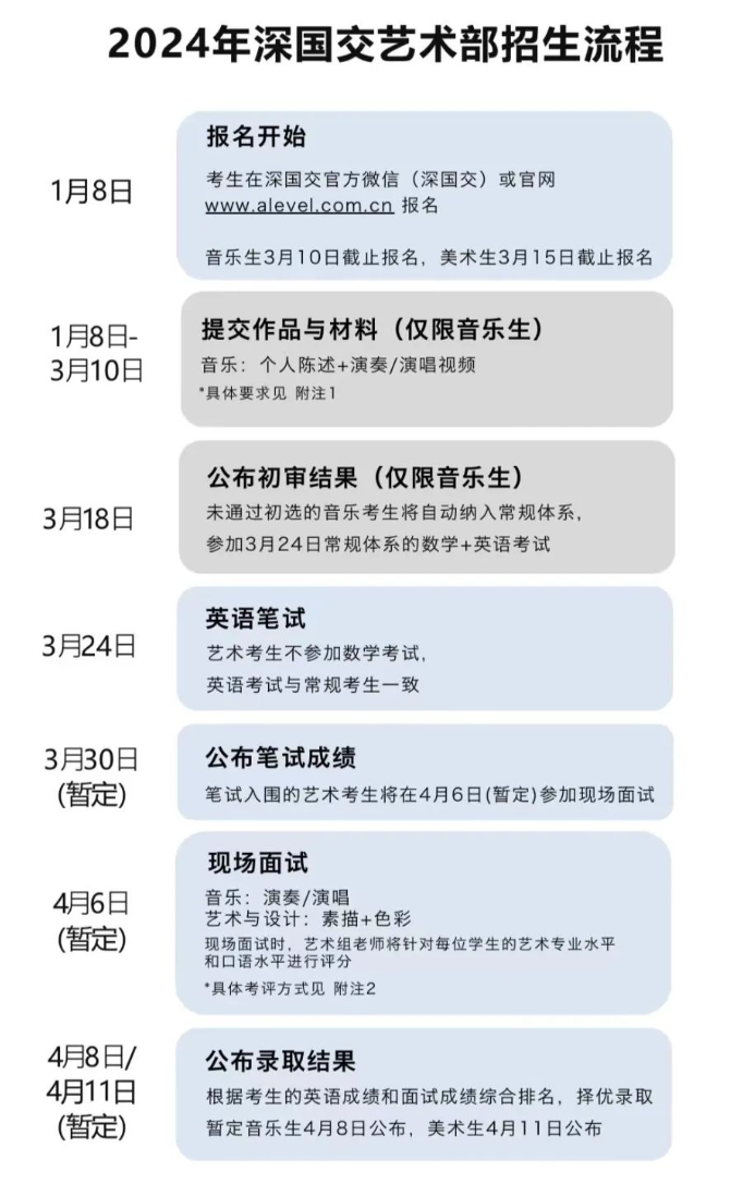
學校藝術生與常規生報名時間定在2024年1月8日—3月15日,筆試時間定在3月24日。
藝術部招生對象

藝術部報考條件

藝術部筆試科目
3月24日(8:00-10:25)英語
招生流程

溫馨提示:國際化學校,想了解更多學校信息及招生考試情況,歡迎電話預約咨詢:400-9609-559或點擊【預約看校】咨詢!
免責聲明: 1. 為方便家長更好的閱讀和理解,該頁面關于學校信息描述可能采用了學校視角,描述中涉及的“我”、“我們”、“我校”等第一人稱指代學校本身。并不代表遠播公司或其觀點;2. 此網頁內容目的在于提供信息參考,來源于網絡公開內容,具體以學校官方發布為主;3. 若素材有侵權或其他問題,請聯系我們:2787266480@qq.com
深國交作為一所備受矚目的國際化學校,一直以其優質的教育資...
深國交 2025 屆斬獲了41 枚牛劍預錄取(33 枚牛津 + 8 枚劍橋)的戰績...
學校簡介 深圳國際交流書院(深國交)創立于2003年,是深圳市教育...
作為全國A-Level課程天花板級別學校深國交每次招生考都會引發高...
考前須知 親愛的考生: 深國交2025年第二場入學考試將于6月1日...
春日細雨輕拂,潤澤著生機勃發的枝葉,也見證著夢想的破土生...
01、招生對象及名額 注: G1年級僅接受2009年1月1日之后出生的學...
2003年獲深圳市教育局的正式批準而創立,目前同時開設IGCSE與...
預約咨詢
電話咨詢
手機版
院校庫手機版