時間:2022-06-15 09:37 國際學校網
南京國際化學校到底有哪些?
這些學校都開設了哪些課程?
又有哪些入學要求?怎樣才能進入心儀的學校?
......
對于想要走國際化教育路線的南京家長來說,選擇一所好學校至關重要。為了幫助家長們更快了解學校信息,下面整理盤點了南京國際化學校的情況,趕快來看看吧!
30+南京國際化學校大盤點
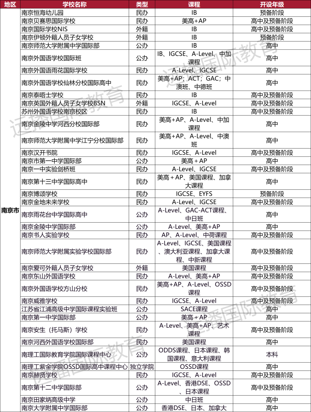
截至目前,不完全統計到南京國際化學校是37所,類型包括公辦、民辦和外籍,可以滿足不同家庭的需求。
通常情況下國際化學校分為三類,即外籍人員子女學校、民辦國際化學校、公立學校國際部。除了外籍人員子女學校只招收外籍學生,中國籍學生可以考慮公辦學校的國際班和民辦國際化學校。
從數量上看,對于想要在南京求學的家庭來說,可供選擇的空間很大,基本都能幫孩子找到合適的學校。

(不完全統計,僅供參考,具體以最新實際為準)
免責聲明: 1. 為方便家長更好的閱讀和理解,該頁面關于學校信息描述可能采用了學校視角,描述中涉及的“我”、“我們”、“我校”等第一人稱指代學校本身。并不代表遠播公司或其觀點;2. 此網頁內容目的在于提供信息參考,來源于網絡公開內容,具體以學校官方發布為主;3. 若素材有侵權或其他問題,請聯系我們:2787266480@qq.com。
南京金地未來學校 英國皇家文法學校(吉爾福德)中國首家分校,由全球國際化知名企業金地集團的全資子公司深圳金地教育有限公司全額投資建設的一所高端國際化十二年一貫制學校
第一步 參觀校園 我們強烈推薦您 預約 參觀,但您可以自愿選擇。如需參觀, 請點擊此處預約 。 第二步 通過Open Apply 完成并提交在線申請表格 您需要提交在線申請表格,并按照申請
學費全部以人民幣計算。 申請費: 2,000 申請費僅對新生收取一次,且不可退款。該費用可在提交申請時支付。 物資費: 18,000元 該費用僅收取一次,并將退還給家長(不計算利息)。學生
惠靈頓天津校區是半寄宿學校,學生可以自由選擇寄宿和走讀。 一、惠靈頓天津校區寄宿要求 針對7年及以上(11-18歲)的就讀學生,惠靈頓天津校區提供寄宿。由于低年級段的學生年齡過
一、學校簡介 中育集團成立于2003年,集團旗下包括幼兒園、K12一貫制學校、國際課程、教育服務、O2O教育、教育公益和多元發展的大教育事業架構。 天津市海嘉學校是中育集團下屬海
上海美達菲雙語高級中學 作為擁有全牌照、全資質、全課程的國際高中,是經上海市教委批準成立的全日制、全寄宿、開設國際課程的民辦學校。學校開設IBDP、A-level、AP、OSSD四大主流
當2026年的春日腳步逐漸臨近, 天津國際學校 春招的大幕也如期拉開。對于京津冀地區的家長而言,天津這座北方第二大教育城市,早已成為他們心中為孩子挑選國際教育資源的優選之
天津黑利伯瑞學校 坐落在天津市武清區,是澳大利亞著名百年貴族名校黑利伯瑞學校在中國的第一所姊妹學校,兩校共享師資與學術資源,具備提供高端一流國際教育的夯實基礎。黑利
預約咨詢
電話咨詢
手機版
院校庫手機版